简体
繁体
首页
首页
资讯中心
政府信息公开
政务服务
互动交流
党建工作
河长制
民生工程
当前位置:
首页
> 政府信息公开 > 黄山市水利局
>
财政信息
>
“三公”经费预决算
>
预算
索
引
号:
003139163/202602-00014
信息分类:
预算
主题分类:
农业、林业、水利
发文日期:
发布机构:
黄山市水利局
发布日期:
2026-02-11
生效日期:
有效
废止日期:
发布文号:
关
键
词:
内容概述:
有
效
性:
有效
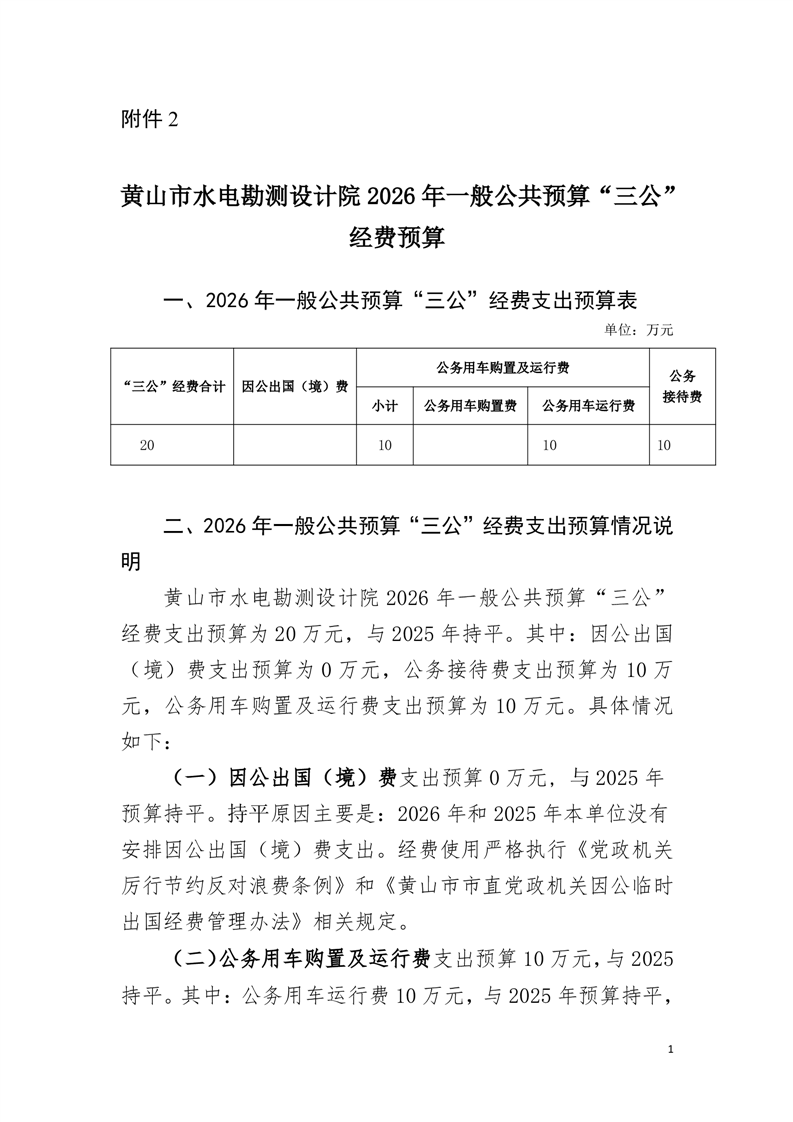
黄山市水电勘测设计院2026年一般公共预算“三公”经费预算
作者:市水利局
发布时间:2026-02-11 09:40
信息来源:黄山市水利局
阅读次数:
次
字号:
大
中
小
文本下载
我要纠错
打印
收藏
扫一扫在手机打开当前页